10 Key Insights on IR Sauna Temperature for Optimal Health
Overview
This article identifies optimal infrared sauna temperatures that maximize health benefits, recommending a range of 45°C to 65°C (120°F to 150°F). This temperature range is crucial for achieving effective detoxification, improved circulation, and relaxation without discomfort. It is essential to recognize that these temperatures facilitate significant therapeutic effects. Furthermore, individual comfort and proper hydration during sauna sessions are paramount to maximizing health outcomes. Embrace these guidelines to enhance your wellness journey.
Introduction
The allure of infrared saunas extends beyond their warmth; they promise a multitude of health benefits. By operating at lower temperatures than traditional saunas, infrared heat therapy presents a distinctive method for detoxification, enhancing circulation, and promoting muscle relaxation. Yet, determining the optimal temperature range to achieve these benefits can be challenging. How does one find the delicate balance between comfort and efficacy, particularly amidst the prevalent misconceptions surrounding sauna use? This article explores ten essential insights into infrared sauna temperatures, empowering readers with the knowledge necessary to enhance their wellness journey both safely and effectively.
Tsavo Wellness: Premium Infrared Sauna Experience for Optimal Health
At Tsavo Wellness, the infrared relaxation experience is meticulously crafted to optimize health benefits through cutting-edge technology and a tranquil atmosphere. Clients are invited to indulge in a state-of-the-art wellness facility that not only fosters deep relaxation but also significantly enhances detoxification and recovery processes. This innovative therapy stimulates blood flow, improves circulation, and promotes muscle relaxation, establishing it as an essential component of a holistic wellness regimen. Each session is designed with a commitment to comprehensive health, contributing to overall vitality and positioning Tsavo Wellness as a premier destination for individuals seeking to elevate their health through advanced therapies.
Infrared Sauna Temperature Ranges: Understanding Optimal Levels for Health Benefits
The ir sauna temperature in the infrared heat rooms at Tsavo Wellness operates within a range of 45°C to 65°C (approximately 120°F to 150°F). This specific range allows users to reap numerous health benefits, such as improved circulation, detoxification, and enhanced skin health. Notably, studies indicate that around 20% of the warmth in an infrared chamber heats the air, while 80% directly warms the body. This unique heating method enables significant therapeutic effects even at lower temperatures compared to conventional steam rooms, which typically range from 66°C to 82°C (150°F to 180°F).
Determining the appropriate ir sauna temperature is essential, as individual comfort significantly influences the overall sauna experience. Higher ir sauna temperature does not necessarily yield better outcomes; in fact, excessive ir sauna temperature may lead to discomfort or lightheadedness for many users. Therefore, it is advisable for novice users to start at lower settings and gradually increase their exposure duration to find their ideal ir sauna temperature comfort level.
Hydration is critical before and after using a heat therapy unit to prevent dehydration and ensure a safe experience. Regular sessions at these optimal temperatures can lead to notable wellness enhancements, including improved sleep quality, relaxation, and relief from sore muscles. Most facilities, including Tsavo Wellness, recommend utilizing infrared heat rooms three to four times a week, with some individuals finding daily use manageable. However, it is prudent to limit sessions to 15 to 20 minutes to avoid overheating and ensure safety. Additionally, pregnant individuals and those with low blood pressure should refrain from using heated rooms. Engaging in relaxation activities, such as reading or meditating during heat sessions, can further elevate the overall experience. Ultimately, understanding and applying the appropriate ir sauna temperature in this advanced therapy can significantly amplify its benefits.

Infrared vs. Traditional Saunas: Temperature Comparisons and Health Implications
Infrared units operate at a lower ir sauna temperature than conventional saunas, which can reach up to 195°F (90°C). Unlike traditional saunas that primarily heat the air, Tsavo Wellness's infrared saunas in Mosman, Sydney, employ advanced technology to directly warm the body using infrared light. This innovative approach facilitates effective detoxification and relaxation at ir sauna temperature settings between 45°C and 65°C, making it a more comfortable option for those sensitive to high heat. The experience is further enhanced by the tranquil ambiance created by cedarwood walls and in-room shower facilities, ensuring a premium self-care experience.
Escape the hustle and bustle of the city and take advantage of the opportunity to detoxify, improve circulation, and promote overall wellness. Additionally, you can opt for an extra 20 minutes of red light therapy during your heat session, amplifying the therapeutic benefits. With Tsavo Wellness's heated sessions, you are guaranteed substantial health advantages while enjoying comfort and relaxation.

Detoxification Benefits: How Infrared Sauna Temperature Affects Your Body
The detoxification benefits of heat therapy at Tsavo Wellness are significantly enhanced by warmth. Our state-of-the-art heat therapy room operates within an ir sauna temperature range of 45°C to 65°C, initiating perspiration, which is essential for eliminating toxins and impurities.
Research demonstrates that elevated ir sauna temperatures can accelerate detoxification; however, it is essential to maintain a balance that prioritizes comfort during sessions. Regular utilization of our infrared therapy not only facilitates effective detoxification but also promotes improved skin health, reduces inflammation, and enhances overall wellbeing.
Notably, studies indicate that individuals who frequent steam rooms report a significant decrease in systemic inflammation, underscoring the importance of consistent use to maximize health benefits. Furthermore, staying hydrated before, during, and after heat therapy sessions is vital for supporting the body's detoxification processes and preventing dehydration.
It is generally recommended to limit heat sessions to 10 to 20 minutes to avoid overheating. By understanding how ir sauna temperature affects detoxification, users can optimize their infrared experience at Tsavo Wellness for better health outcomes. Additionally, our heat therapy sessions can elicit a relaxation response in the body, further amplifying the overall benefits.
Individuals with specific health concerns, pregnant individuals, or those feeling unwell should consult a healthcare provider prior to utilizing a hot room to ensure safe practices.

Circulation Improvement: The Role of Infrared Sauna Temperature in Blood Flow
Infrared heat therapy sessions at Tsavo Wellness are essential for enhancing circulation by elevating heart rate and blood flow. At infrared sauna temperature of around 140°F (60°C), the body engages in thermoregulation, prompting the cardiovascular system to operate more efficiently. This process not only improves circulation but also facilitates better oxygenation of tissues, leading to quicker recovery from physical exertion and an overall boost in vitality. Our state-of-the-art heat therapy rooms, constructed from clear light cedarwood, create a serene atmosphere that enriches this experience.
Research indicates that regular use of heat therapy rooms significantly enhances cardiovascular wellness. Studies reveal that frequent bathing in such facilities is associated with a 47% decreased risk of developing hypertension and a 66% reduced risk of dementia. For optimal benefits, infrared heat sessions should last between 20 to 45 minutes. Additionally, individuals are advised to consume approximately 2 to 4 glasses of water post-session to replenish fluids lost through sweating. Dr. Chen advises, 'Some individuals should seek medical counsel before using the heat treatment, while others should steer clear of it entirely.'
Incorporating heat therapy sessions into your wellness regimen at Tsavo Wellness is a strategic approach to improving overall health and well-being.

Hydration Considerations: Managing Fluid Levels During Infrared Sauna Sessions
Maintaining hydration is essential when utilizing a heat therapy room, as the body loses fluids through perspiration. At Tsavo Wellness, we strongly recommend drinking water before, during, and after your sessions to ensure optimal hydration levels. This practice significantly enhances the detoxification process and helps prevent dehydration-related issues such as dizziness and fatigue.
Clients are encouraged to bring their own water to sessions, and we provide TSAVO filtered water to guarantee you remain well-hydrated. Additionally, consider restoring vital minerals with our complimentary Celtic sea salts, which can further support your wellness journey during your heat therapy session.

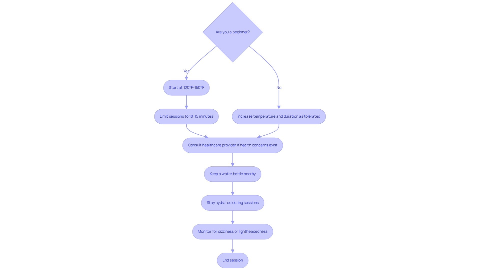
Safety Guidelines: Understanding Safe Temperature Levels in Infrared Saunas
For an optimal infrared heat therapy experience at Tsavo Wellness, adhering to recommended heat levels is essential. Beginners should commence at lower temperatures, ideally between 120°F and 150°F, gradually increasing as they acclimate to the heat. Initial sessions should be limited to 10-15 minutes to mitigate the risk of overheating and to prevent dizziness or lightheadedness that may arise from potential drops in blood pressure. As tolerance builds, a maximum duration of 20-30 minutes is advised.
Individuals with health concerns such as high blood pressure or heart disease must consult a healthcare provider regarding their conditions and any medications prior to use, as these factors can significantly impact safety in the heat. Furthermore, it is imperative to keep a water bottle nearby and maintain consistent hydration during sessions to avoid dehydration.
At Tsavo Wellness, client safety is our top priority; our team provides guidance and monitoring throughout each session to help minimize risks such as dehydration and overheating, ensuring a secure and beneficial experience. Additionally, our state-of-the-art heat therapy rooms utilize far-reaching light to enhance circulation and support detoxification by penetrating muscles, skin, joints, and tissues. This process enables a deeply penetrating sweat that assists in eliminating impurities from the body.
With features such as medical-grade chromotherapy lighting, Bluetooth entertainment options, complimentary organic body wash, and filtered water refill service, your session is meticulously designed for optimal self-care and relaxation.

Personal Comfort: Adjusting Infrared Sauna Temperature for Your Needs
Determining the appropriate ir sauna temperature is crucial for a pleasant and beneficial experience in infrared sauna at Tsavo Wellness. Each individual possesses unique comfort levels regarding heat, and users are encouraged to adjust the warmth to align with their personal preferences. Starting at a lower heat level, typically around 110°F, allows users to gradually acclimate to the ir sauna temperature, helping them discover their ideal comfort zone. Research indicates that many heat bath users prefer to increase the ir sauna temperature incrementally, which enhances their overall enjoyment.
At Tsavo Wellness, our trained staff are committed to assisting clients in making these essential adjustments, ensuring that every session is both enjoyable and beneficial. This personalized approach not only amplifies the health benefits of heat therapy but also fosters a supportive environment where clients can explore their comfort levels with confidence. By consistently monitoring personal preferences, clients can experience a more satisfying session, ultimately contributing to greater relaxation and wellness.

Prolonged Exposure Risks: Understanding the Effects of High Infrared Sauna Temperatures
Infrared heat rooms are widely recognized for their health benefits, including detoxification and enhanced circulation. However, it is essential to acknowledge that prolonged exposure to high IR sauna temperatures can lead to significant risks such as overheating and dehydration. At Tsavo Wellness, we emphasize the importance of listening to your body; should you feel lightheaded or unwell, it is crucial to exit the steam room promptly.
Our steam rooms utilize FAR Infrared Light, allowing for deeper skin penetration, which can enhance your experience while necessitating careful monitoring of individual heat tolerance. Research suggests that taking regular breaks during extended sessions can effectively mitigate these risks, ensuring a safer experience overall, particularly by monitoring the IR sauna temperature.
We advocate for a gradual acclimatization to heat therapy, particularly in relation to the IR sauna temperature for those new to this treatment. Furthermore, heat therapy rooms may not be suitable for children, seniors, and expectant mothers due to their heightened sensitivity to warmth.
Statistics indicate that sauna-related health incidents frequently arise from inadequate hydration and excessive exposure, underscoring the necessity of consuming water while considering the IR sauna temperature before, during, and after sessions. At Tsavo Wellness, we offer complimentary filtered water and encourage users to replenish essential minerals with our Celtic sea salts.
For beginners, starting at the lower end of the heat spectrum and gradually increasing exposure based on personal tolerance is advisable. By prioritizing these precautions, users can fully enjoy the therapeutic benefits of heat therapy rooms while minimizing potential health risks.

Myths vs. Facts: Debunking Common Misconceptions About Infrared Sauna Temperatures
Numerous myths surround infrared sauna temperature levels, including the belief that higher infrared sauna temperatures always yield superior results. In reality, the effectiveness of such therapies hinges more on the duration and consistency of use than on the infrared sauna temperature.
Another common misconception is that infrared sauna temperature levels pose safety risks; however, when used correctly, they are both safe and beneficial. At Tsavo Wellness, we emphasize the importance of proper heat room etiquette to enhance your experience. Clients should:
- Arrive well-hydrated and prepared to detox
- Aim for a recommended session duration of 30 to 40 minutes to allow for adequate cooling down and refreshing afterward
Furthermore, it is crucial to listen to your body; if you start feeling nauseous, lightheaded, or dizzy, it is time to exit the heat room. By educating clients at Tsavo Wellness about these myths, we empower them to enjoy their sauna experience with confidence.

Conclusion
The exploration of infrared sauna temperatures underscores their vital role in maximizing health benefits. Understanding the optimal temperature range of 45°C to 65°C (120°F to 150°F) empowers individuals to enhance their wellness journey, promoting detoxification, improved circulation, and overall relaxation without the discomfort often associated with higher heat settings.
Key insights reveal the significance of personal comfort and hydration during sauna sessions. Initiating at lower temperatures allows users to acclimate gradually, while proper hydration bolsters detoxification and prevents dehydration. Moreover, regular use of infrared saunas can lead to substantial health improvements, including enhanced sleep quality and reduced inflammation, making them an invaluable addition to any wellness routine.
Ultimately, embracing the advantages of infrared sauna therapy necessitates an understanding of both the science behind temperature settings and the individual needs of each user. By prioritizing comfort, safety, and hydration, individuals can fully experience the profound health benefits that infrared saunas offer, paving the way for a healthier and more balanced lifestyle.
Frequently Asked Questions
What is Tsavo Wellness and what services do they offer?
Tsavo Wellness is a premium wellness facility that provides an infrared sauna experience designed to optimize health benefits. Their services focus on deep relaxation, detoxification, and recovery, utilizing advanced technology to enhance overall vitality.
What are the temperature ranges of the infrared saunas at Tsavo Wellness?
The infrared saunas at Tsavo Wellness operate within a temperature range of 45°C to 65°C (approximately 120°F to 150°F).
How does infrared sauna therapy differ from traditional sauna therapy?
Infrared saunas operate at lower temperatures than traditional saunas, which can reach up to 195°F (90°C). Infrared saunas directly warm the body using infrared light, while traditional saunas primarily heat the air. This allows for effective detoxification and relaxation at more comfortable temperatures.
What health benefits can users expect from using the infrared sauna?
Users can expect numerous health benefits, including improved circulation, detoxification, enhanced skin health, better sleep quality, muscle relaxation, and relief from sore muscles.
How often should one use the infrared sauna for optimal results?
It is recommended to use the infrared sauna three to four times a week, with some individuals finding daily use manageable. However, sessions should be limited to 15 to 20 minutes to prevent overheating.
Are there any precautions to consider before using the infrared sauna?
Yes, hydration is critical before and after using the sauna to prevent dehydration. Pregnant individuals and those with low blood pressure should refrain from using heated rooms.
What additional features enhance the sauna experience at Tsavo Wellness?
The sauna experience is enhanced by a tranquil ambiance created by cedarwood walls and in-room shower facilities. Users can also opt for an extra 20 minutes of red light therapy during their heat session for amplified therapeutic benefits.
What should beginners know about using the infrared sauna?
Beginners should start at lower temperature settings and gradually increase their exposure duration to find their ideal comfort level, as higher temperatures may cause discomfort or lightheadedness.