Achieve Sauna Weight Loss: 5 Steps to Maximize Results
Overview
This article outlines a structured approach to achieving effective sauna weight loss, emphasizing preparation, hydration, and post-session recovery. By detailing the physiological benefits of heat exposure—such as an increased metabolic rate and enhanced calorie burning—it establishes a compelling case for sauna use. Moreover, it underscores the critical role of hydration and the integration of sauna sessions with exercise to maximize results.
To capture attention, consider the significant impact of sauna use on your weight loss journey. Research indicates that regular sauna sessions can elevate your metabolic rate, leading to more calories burned even after your session ends. This insight not only builds interest but also generates desire for a holistic approach to weight management.
In conclusion, for optimal results, it is essential to combine sauna use with a well-structured exercise regimen and proper hydration. By adopting this comprehensive strategy, you can effectively harness the benefits of sauna weight loss. Take action today—integrate sauna sessions into your routine and experience the transformative effects on your health and fitness.
Introduction
Stepping into a sauna offers more than just a moment of relaxation; it presents a powerful opportunity for weight loss and overall wellness. By harnessing the science of heat exposure, individuals can achieve significant metabolic boosts and calorie burning that can rival moderate exercise. Yet, the journey to maximizing sauna weight loss is complex.
How can you effectively integrate sauna sessions into a holistic health regime? This article explores essential steps and strategies to enhance the benefits of sauna use, ensuring that each visit contributes to your weight loss goals while promoting a healthier lifestyle.
Understand the Science Behind Sauna Weight Loss
The body's physiological response to heat exposure primarily contributes to sauna weight loss. When you step into Tsavo Wellness's Full Spectrum Infrared Sauna, the heat may promote sauna weight loss by increasing your body temperature, heart rate, and metabolic rate. Research indicates that sauna weight loss can be achieved as heat therapy elevates heart rates to levels comparable to moderate exercise, significantly aiding in calorie burning. For instance, a 30-minute infrared sauna weight loss session can burn between 250 and 400 calories, depending on factors such as individual weight and sauna temperature.
Moreover, the sweating process plays a crucial role in detoxifying the body and contributes to sauna weight loss by shedding excess water weight, allowing individuals to potentially lose up to 2 pounds of water weight in a single session. The benefits of infrared light therapy further amplify this experience, promoting detoxification, relaxation, and enhanced skin health. However, it’s vital to understand that while steam rooms can contribute to sauna weight loss, they should complement a comprehensive strategy that includes a balanced diet and regular exercise for sustainable results.
Regular use of heat therapy has been shown to improve cardiovascular health, with frequent sauna bathing linked to a reduced risk of heart disease due to lower inflammation and oxidative stress. Therefore, incorporating steam bath experiences into your routine at Tsavo Wellness can provide both immediate and long-term benefits when paired with healthy lifestyle choices. Remember to stay hydrated before and after your sauna sessions to prevent dehydration, and if you're new to this experience, start with shorter durations of about 5-10 minutes to help your body acclimate to the heat.

Prepare for Your Sauna Sessions
To prepare effectively for your relaxation sessions at Tsavo Wellness, it’s crucial to prioritize hydration. Aim to consume at least 16-32 ounces of water about an hour before entering the sauna. This practice not only helps maintain fluid balance but also supports your body’s ability to sweat. As researcher Podstawski R notes, "1 kg of body mass loss typically corresponds to about 1 litre of fluid loss," underscoring the importance of staying hydrated. Avoid heavy meals prior to your session; instead, consider a light snack if necessary to keep your energy levels stable. Additionally, taking a warm shower beforehand can be beneficial, as it opens your pores and promotes sweating, enhancing the overall detoxification process.
When it comes to attire, opt for light, breathable clothing or a swimsuit to maximize comfort and heat exposure in our advanced infrared facility. Bringing a towel to sit on is essential for hygiene. Establishing a clear objective for your steam room session—whether it’s relaxation, detoxification, or sauna weight loss—can help maintain your focus and motivation throughout the process. Remember, staying hydrated is essential not only before but also during and after your heat therapy session to counteract fluid loss from sweating. Furthermore, limit your heat therapy durations to 15-20 minutes to prevent overheating, and consider taking cooling breaks to ensure a safe and pleasant experience.

Stay Hydrated and Monitor Your Body's Response
Staying hydrated during your heat session is crucial for maximizing its benefits. Aim to drink at least 8 ounces of water every 15-20 minutes while in the heat. Listen to your body; if you experience dizziness, lightheadedness, or extreme fatigue, exit the hot room immediately and cool down. After your session, replenish lost fluids with water or electrolyte-rich beverages to restore balance and enhance recovery.
Individual tolerance to heat can vary significantly, so adjust your sauna duration based on how you feel, especially if you’re new to sauna use. Health experts emphasize the importance of monitoring your physical response to heat exposure, as this can help prevent dehydration and ensure a safe experience. For instance, Dr. Susanna Søberg points out that individuals classified as overweight or obese may experience greater fluid loss, underscoring the need for careful hydration management.
Consistently drinking water and being attentive to your body's signals can significantly enhance your heat therapy experience and overall wellness. Make hydration a priority, and you’ll not only improve your sessions but also support your health in the long run.

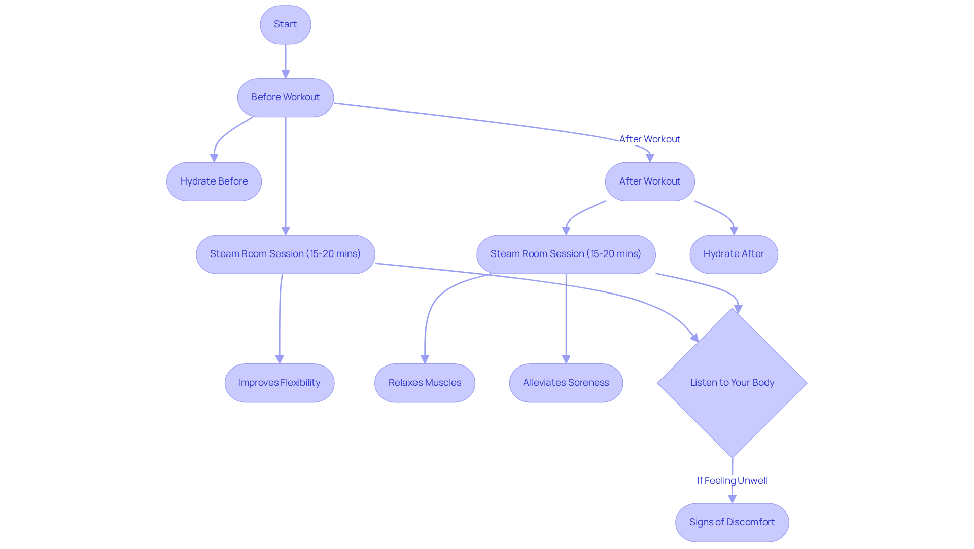
Incorporate Sauna Use with Your Exercise Routine
Incorporating steam room sessions into your exercise regimen can significantly enhance your fitness outcomes. After a workout, using the steam room is particularly beneficial; it relaxes muscles, alleviates soreness, and accelerates recovery. Aim for a duration of 15 to 20 minutes post-exercise. This optimal time frame boosts blood flow and nutrient delivery to fatigued muscles, promoting effective recovery.
Moreover, utilizing the steam room before your workout serves as an excellent warm-up, improving muscle flexibility and preparing your body for physical activity. Regardless of when you choose to use the steam room, maintaining proper hydration is crucial. Drinking water before and after your session helps prevent dehydration, a common risk associated with steam room use.
Always heed your body's signals. If you experience lightheadedness or discomfort, it's vital to exit the heat room and cool down. By thoughtfully integrating heat therapy into your fitness routine, you can amplify the benefits of your workouts and enhance your overall wellness.

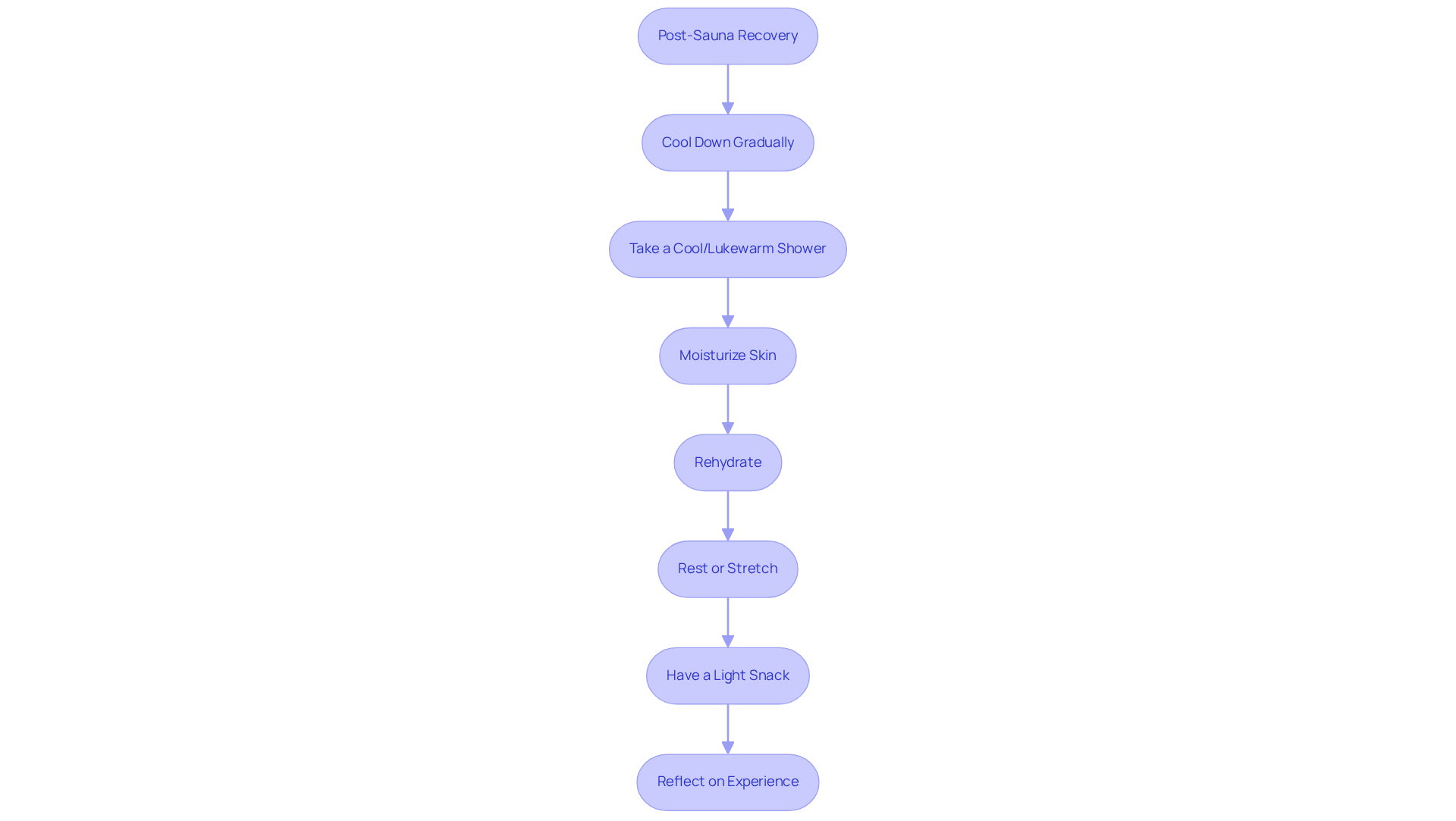
Implement Post-Sauna Recovery Strategies
After your heat therapy session at Tsavo Wellness, it’s essential to cool down gradually. This step optimizes recovery and enhances the benefits of your experience. Step out of the infrared chamber and allow your body to return to its normal temperature before showering. A cool or lukewarm shower revitalizes your skin and assists in closing your pores, improving the detoxification process initiated by the steam room. Use a gentle, fragrance-free soap to wash away sweat and toxins, followed by moisturizing with a natural lotion or oil to keep your skin hydrated and healthy.
Rehydration is crucial; drink water or an electrolyte-rich beverage to replenish fluids lost through sweating. Staying hydrated before and during your time in the heat room is vital to avoid dehydration, which enhances the sauna weight loss advantages of the experience. If you feel fatigued, consider resting or engaging in light stretching to promote relaxation and recovery.
Avoid heavy meals right after your steam bath; instead, opt for a light snack that includes protein and healthy fats to support muscle recovery and overall wellness. Be mindful of any signs of dizziness or lightheadedness, as these indicate the need to leave the facility promptly. Take a moment to reflect on your steam room experience, adjusting your routine as needed to maximize the benefits of future visits. For optimal results, aim for sauna sessions lasting 15 to 20 minutes, allowing you to fully embrace the transformative effects of infrared therapy.

Conclusion
Maximizing sauna weight loss is not just a fleeting trend; it’s a strategic approach to enhancing your overall health. Understanding the physiological benefits of heat exposure—such as increased heart rate and metabolic rate—can lead to significant calorie burning. While sauna sessions may result in immediate weight loss through water weight reduction and detoxification, they should be integrated into a comprehensive health strategy that includes a balanced diet and regular exercise.
Preparation, hydration, and monitoring your body’s response during sauna use are crucial. Proper hydration before, during, and after sessions is essential to enhance your experience and prevent dehydration. Moreover, combining sauna use with exercise routines can amplify recovery and fitness results, making it an invaluable tool for those aiming to elevate their wellness journey.
Ultimately, embracing sauna sessions as part of a holistic health approach can yield lasting benefits. By prioritizing hydration, tuning into your body’s signals, and incorporating sauna therapy into a well-rounded fitness regimen, you can unlock the full potential of this practice. Remember, the journey to effective sauna weight loss transcends immediate results; it’s about cultivating a sustainable and healthy lifestyle.
Frequently Asked Questions
How does sauna use contribute to weight loss?
Sauna use contributes to weight loss by increasing body temperature, heart rate, and metabolic rate, similar to moderate exercise. A 30-minute infrared sauna session can burn between 250 and 400 calories.
What role does sweating play in sauna weight loss?
Sweating helps detoxify the body and can lead to a loss of excess water weight, allowing individuals to potentially lose up to 2 pounds of water weight in a single session.
What additional benefits does infrared light therapy provide during sauna sessions?
Infrared light therapy promotes detoxification, relaxation, and enhanced skin health, amplifying the overall benefits of sauna use.
Should sauna use replace other weight loss strategies?
No, sauna use should complement a comprehensive weight loss strategy that includes a balanced diet and regular exercise for sustainable results.
How does regular sauna use affect cardiovascular health?
Regular sauna use has been linked to improved cardiovascular health and a reduced risk of heart disease due to lower inflammation and oxidative stress.
What should I do to prepare for a sauna session?
To prepare for a sauna session, prioritize hydration by drinking 16-32 ounces of water about an hour beforehand, avoid heavy meals, and consider taking a warm shower to open your pores.
What should I wear during my sauna session?
Wear light, breathable clothing or a swimsuit to maximize comfort and heat exposure, and bring a towel to sit on for hygiene.
How long should I stay in the sauna?
It is recommended to limit sauna durations to 15-20 minutes and take cooling breaks to prevent overheating.
What should I focus on during my sauna session?
Establish a clear objective for your sauna session, such as relaxation, detoxification, or weight loss, to help maintain focus and motivation.
Why is hydration important during sauna sessions?
Staying hydrated is essential before, during, and after sauna sessions to counteract fluid loss from sweating and prevent dehydration.