Master Sauna Temperature Celsius for Optimal Health Benefits
Overview
The optimal sauna temperature for health benefits typically ranges from 70°C to 100°C for traditional steam rooms, while infrared saunas operate at lower temperatures of 45°C to 65°C. These distinct ranges offer unique wellness advantages that are crucial for enhancing overall health. Notably, these temperature levels promote:
- Detoxification
- Improved cardiovascular health
- Enhanced relaxation
This allows individuals to effectively tailor their sauna experience to meet specific health goals. Embrace the benefits of sauna therapy and consider incorporating it into your wellness routine.
Introduction
Sauna bathing has long been celebrated for its myriad health benefits, including enhanced cardiovascular function, detoxification, and stress relief. The effectiveness of these benefits hinges significantly on the sauna temperature, which can vary widely between traditional steam rooms and modern infrared units.
- Traditional saunas operate between 70°C and 100°C.
- Infrared saunas offer a gentler experience at 45°C to 65°C.
Both types, however, can provide substantial wellness advantages. How can individuals tailor their sauna experiences to maximize these health benefits while ensuring comfort and safety?
Understand the Importance of Sauna Temperature for Health Benefits
Sauna bathing offers a multitude of health benefits, notably improved cardiovascular health, enhanced detoxification, and effective stress relief. The heat generated in steam rooms is pivotal for reaping these advantages. Traditional steam rooms typically operate at sauna temperature Celsius levels ranging from 70°C to 100°C, which encourages vigorous sweating. This process not only facilitates detoxification but also significantly boosts circulation. Conversely, Tsavo Wellness's infrared units provide a gentler experience, functioning at lower temperatures of 45°C to 65°C. Despite the milder heat, users still enjoy substantial wellness benefits, including muscle relaxation, pain relief, and improved skin condition. The tranquil ambiance, accentuated by soothing cedar walls, enriches the experience, allowing users to immerse themselves in relaxation fully.
Research underscores that regular heat therapy can reduce the risk of heart disease, with studies indicating that frequent sauna users exhibit lower mortality rates from cardiovascular conditions. Understanding the impact of sauna temperature Celsius in the steam room enables individuals to tailor their experiences to achieve specific health objectives, thereby enhancing the therapeutic benefits of this ancient practice. Furthermore, opting for sessions that incorporate red light therapy can amplify the detoxification process and elevate the overall wellness experience.

Identify Optimal Temperature Ranges for Various Sauna Types
Infrared heat rooms operate at lower sauna temperature Celsius, typically ranging from 38°C to 65°C (100°F to 149°F). Tsavo Wellness's Full Spectrum Infrared Sauna creates a cozy environment, maintaining a sauna temperature Celsius between 45°C and 65°C, offering a gentle yet effective experience. Unlike traditional saunas that warm the surrounding air, infrared saunas directly heat the body, making them ideal for those who prefer a more comfortable experience. Research demonstrates that sessions at sauna temperature Celsius can enhance muscle recovery, improve circulation, and support detoxification processes—all while ensuring comfort during extended use.
At Tsavo Wellness, users can harness the transformative benefits of infrared light, which elevates the body's internal temperature, promoting intense sweating that aids detoxification, boosts metabolism, strengthens the immune system, and improves skin health and complexion. The steam room's cedar walls foster a serene atmosphere, enveloping users in warmth and tranquility. For an even more enriching experience, guests can opt for an additional 20 minutes of red light therapy during their heat session, further amplifying the therapeutic benefits.
As with conventional steam rooms, maintaining adequate hydration is essential, and individuals should attentively assess their comfort levels. Tsavo Wellness's state-of-the-art amenities in Mosman, Sydney, provide an ideal environment for those seeking to enhance their wellness journey through the advantages of infrared therapy. To book your session, visit our website or contact us directly.

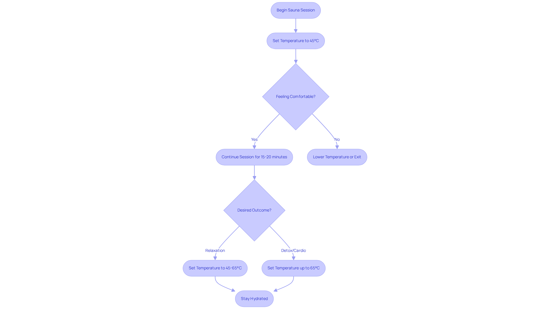
Adjust Sauna Temperature to Suit Personal Comfort and Goals
If you're new to using the steam room, begin with a lower temperature (around 45°C) and gradually increase it as your body adapts. This approach not only helps prevent discomfort but also allows you to gauge your tolerance while enjoying the enveloping warmth of Tsavo Wellness's state-of-the-art infrared therapy in Mosman, Sydney.
During your heat therapy session, it is essential to monitor how you feel. Should you start to feel lightheaded or excessively warm, it is crucial to lower the temperature or exit the heat room. As Samuel Cornell, a PhD candidate in Public Health, notes, "Individuals with heart issues, low blood pressure, or irregular heart rhythms might face increased risk during the use of heat therapy."
Clarifying your objectives for sauna experiences is vital. For relaxation, a cooler setting may be adequate, whereas higher temperatures (up to 65°C) are beneficial for detoxification or cardiovascular advantages. Ideally, relaxation periods should last 15-20 minutes, while muscle recovery sessions should extend to 20-30 minutes. The infrared light therapy at Tsavo Wellness enhances these benefits by raising your body's internal warmth, promoting detoxification and improving skin health.
Adjusting the duration of your heat therapy sessions can also impact your comfort level. Beginners might start with 5-10 minutes, while more experienced users can aim for 15-20 minutes at elevated temperatures. Remember to stay hydrated before, during, and after your heat therapy to maximize benefits and prevent dehydration. By adjusting both temperature and duration, and ensuring adequate hydration, you can create a steam room experience that aligns with your personal health goals and comfort levels, all while enjoying the premium self-care features at Tsavo Wellness.

Follow Safety Guidelines for a Safe Sauna Experience
Stay Hydrated: To prevent dehydration, it is crucial to consume ample water before and after your heat therapy session. Additionally, a light snack beforehand can help sustain your energy levels throughout the experience.
Restrict Time in the Room: For those new to heat therapy, it is advisable to start with sessions lasting 5-10 minutes. As your body acclimates to the heat, you can gradually extend the duration. Experts recommend not exceeding 20-30 minutes in a single session to prevent overheating and ensure safety.
Cool Down Gradually: After exiting the steam room, allow your body to cool down gradually. This can be accomplished by taking a cool shower or resting in a cooler environment, which aids your body in adjusting back to normal temperatures.
Avoid Alcohol and Heavy Meals: Consuming alcohol or large meals prior to using the heat room can increase the risk of dehydration and discomfort. It is advisable to avoid these to ensure a more enjoyable experience.
Consult a Doctor: If you have any pre-existing medical conditions, consulting with a healthcare professional before using a steam room is essential. This precaution helps mitigate any potential risks associated with steam room usage.
By adhering to these safety guidelines, you can enjoy a beneficial and safe sauna experience, ensuring the sauna temperature celsius is optimal for maximizing health benefits while minimizing risks.

Conclusion
Understanding the optimal sauna temperature in Celsius is crucial for maximizing the health benefits associated with sauna use. By tailoring heat levels to individual comfort and specific health goals, users can significantly enhance their sauna experience—whether through traditional steam rooms or infrared units. This personalized approach not only ensures a more enjoyable session but also amplifies the therapeutic advantages that come with regular sauna bathing.
Key insights throughout this discussion highlight the importance of maintaining appropriate temperature ranges:
- Traditional saunas typically operate between 70°C to 100°C.
- Infrared saunas offer a gentler experience at 45°C to 65°C.
Emphasizing the need for hydration, gradual acclimatization, and adherence to safety guidelines underscores the significance of a mindful sauna practice. By understanding the nuances of sauna temperature, individuals can effectively harness benefits such as improved cardiovascular health, enhanced detoxification, and stress relief.
Ultimately, the journey to optimal wellness through sauna therapy invites individuals to take proactive steps in customizing their experiences. Whether one seeks relaxation or detoxification, the right temperature settings and practices can lead to profound health improvements. Embracing this ancient tradition with a modern understanding not only enriches personal well-being but also fosters a deeper connection to self-care and holistic health.
Frequently Asked Questions
What are the health benefits of sauna bathing?
Sauna bathing offers improved cardiovascular health, enhanced detoxification, and effective stress relief.
What temperature range do traditional steam rooms operate at?
Traditional steam rooms typically operate at sauna temperatures ranging from 70°C to 100°C.
How does the temperature in steam rooms affect the body?
The heat encourages vigorous sweating, which facilitates detoxification and significantly boosts circulation.
What is the temperature range for Tsavo Wellness's infrared units?
Tsavo Wellness's infrared units operate at lower temperatures of 45°C to 65°C.
What benefits do users experience from infrared sauna sessions?
Users of infrared saunas enjoy benefits such as muscle relaxation, pain relief, and improved skin condition.
How does the ambiance of a sauna enhance the experience?
The tranquil ambiance, accentuated by soothing cedar walls, allows users to fully immerse themselves in relaxation.
What does research say about regular heat therapy and heart disease?
Research indicates that regular heat therapy can reduce the risk of heart disease, with frequent sauna users showing lower mortality rates from cardiovascular conditions.
How can individuals tailor their sauna experiences for specific health objectives?
By understanding the impact of sauna temperature, individuals can adjust their sauna sessions to achieve specific health goals, enhancing the therapeutic benefits.
What additional therapy can amplify the detoxification process in saunas?
Incorporating sessions that include red light therapy can amplify the detoxification process and elevate the overall wellness experience.