10 Benefits of Cold Water Immersion for Enhanced Recovery
Overview
Cold water immersion is a powerful tool for enhanced recovery, offering significant benefits such as reduced muscle soreness, improved mood, and increased energy levels. Research shows that exposure to cold temperatures triggers physiological responses that alleviate inflammation, boost circulation, and enhance mental clarity. This practice is not just beneficial for physical recovery; it also plays a crucial role in mental well-being.
Consider the impact:
- Athletes and busy professionals alike can leverage cold water immersion to optimize their recovery processes.
- By integrating this practice into their routines, individuals can experience a notable improvement in their overall performance and mental resilience.
- The physiological benefits are backed by studies that highlight how cold exposure can lead to faster recovery times and a more positive outlook.
Incorporating cold water immersion into your recovery strategy is not merely an option; it’s a necessity for those looking to maintain peak performance. Take action today—explore how you can integrate this practice into your routine and experience the transformative benefits for yourself.
Introduction
Cold water immersion has emerged as a powerful practice, captivating athletes and wellness enthusiasts with its impressive recovery benefits. This innovative technique not only reduces muscle soreness and inflammation but also enhances mental clarity and boosts energy levels. Yet, many still wonder: how does plunging into icy waters contribute to overall wellness and recovery? Exploring the multifaceted advantages of cold water immersion reveals a compelling ally in the pursuit of improved health and vitality.
Research indicates that cold water immersion can significantly accelerate recovery times, making it a favored method among elite athletes. By constricting blood vessels and reducing metabolic activity, this practice helps to decrease swelling and tissue breakdown. Furthermore, the invigorating shock of cold water can stimulate the release of endorphins, leading to enhanced mood and increased energy levels. As such, cold water immersion not only supports physical recovery but also promotes mental well-being.
Incorporating cold water immersion into your routine could be a game-changer for your health. Whether you’re an athlete looking to optimize performance or someone seeking to enhance overall wellness, this practice offers a range of benefits worth considering. Embrace the chill and discover how cold water immersion can elevate your recovery and vitality.
Tsavo Wellness: Cold Water Immersion for Enhanced Recovery
At Tsavo Wellness, we recognize that cold water immersion is not just a trend; it’s a vital part of our healing therapies. This innovative technique harnesses the powerful benefits of low-temperature exposure, enhancing both physical and mental rejuvenation. Athletes and wellness enthusiasts alike have embraced this method, known for its ability to reduce exercise-induced muscle damage and alleviate soreness. Research shows that cold-water exposure can significantly lower stress levels for up to 12 hours afterward, contributing to improved overall wellness.
Our state-of-the-art facilities are meticulously designed to provide a safe and supportive environment, allowing clients to fully experience the advantages of this therapy. Studies indicate that cold water immersion in frigid liquid, typically at temperatures of 10-15 degrees Celsius, accelerates recovery by promoting rapid blood vessel constriction, which diminishes inflammation and enhances circulation.
In addition to chilly liquid submersion, Tsavo Wellness offers targeted cryotherapy, complementing our cool plunge and ice bath treatments. This service focuses on specific areas of the body, facilitating advanced cellular restoration and rejuvenation. Experts in the field, such as Dr. Hasan Yasin, emphasize that cold water immersion provides tangible physical and mental benefits, including improved mood and resilience. The successful integration of cold water immersion into recovery programs has proven effective in enhancing athletic performance and overall vitality. At Tsavo Wellness, we are dedicated to incorporating this powerful therapy into our holistic wellness offerings, ensuring our clients achieve sustainable improvements in their health and well-being.

Reduced Muscle Soreness: The Physiological Impact of Cold Water Immersion
Chilly fluid exposure (CWI) significantly alleviates muscle discomfort, particularly after intense exercise. The cold temperature constricts blood vessels, effectively reducing inflammation and flushing out metabolic waste. Research indicates that athletes who participate in cold water immersion after exercise experience lower levels of delayed onset muscle soreness (DOMS), which allows for a quicker return to training. A systematic review highlights that CWI can diminish DOMS at various intervals after exercise, with marked effects observed at 24, 48, and even 72 hours compared to passive rest techniques.
Moreover, studies reveal that combining CWI with additional methods, such as compression therapy or active techniques, may enhance these benefits, suggesting a synergistic effect that optimizes rehabilitation outcomes. At Tsavo Wellness, we elevate CWI with advanced treatments like lymphatic massage and spot cryotherapy, further promoting recovery and overall vitality. Experts stress the importance of understanding the mechanisms behind CWI, noting that its analgesic effects may be tied to cold-induced neurovascular regulation, which is crucial for pain perception and inflammation control.
However, it is essential to approach CWI with caution, as improper use can lead to risks such as chill shock or hypothermia. Overall, the evidence supports the use of cold water immersion as a vital strategy for athletes seeking to reduce muscle discomfort and enhance performance, especially when integrated with the comprehensive therapies available at Tsavo Wellness. Engage with us today to explore how our tailored treatments can elevate your recovery and performance.

Improved Mood and Stress Relief: Mental Health Benefits of Cold Water Immersion
Chilly liquid submersion, or cold water immersion, serves as a powerful ally for both physical recovery and mental well-being. The initial shock of cold water triggers the release of endorphins, the body's natural 'feel-good' hormones, leading to an immediate uplift in mood. Research shows that individuals who regularly practice cold water immersion experience notable reductions in anxiety and report an enhanced overall mood. A systematic review encompassing 11 studies with over 3,000 participants found a clear link between cold-water exposure and decreased stress levels, alongside an improved quality of life.
Moreover, this practice significantly boosts positive emotions, leaving participants feeling more active, alert, and inspired. Psychologists emphasize that the body's physiological response to low temperatures activates stress management systems, thereby enhancing resilience and emotional regulation. Therefore, cold water immersion emerges as a beneficial strategy for mental health care, providing both immediate and lasting benefits.
However, it is crucial to recognize that exposure to cool water can carry risks, such as cold shock, particularly for those with underlying health conditions. As such, individuals should approach this practice with caution and awareness.

Enhanced Circulation: Boosting Recovery Through Cold Water Immersion
Cold water immersion significantly enhances circulation, which is a vital component of effective recovery. When the body is subjected to low temperatures, blood vessels constrict, aiding in maintaining core temperature. Upon exiting the frigid water, these vessels dilate, leading to increased blood flow. This process not only delivers essential oxygen and nutrients to muscles but also facilitates the removal of metabolic waste products, such as lactic acid, which can accumulate during intense physical activity.
Studies suggest that this improved circulation can enhance healing times and overall performance. For instance, research indicates that cold exposure can lead to increased muscle oxygenation, crucial for repairing tissue and reducing soreness after strenuous exercise. Physiologists observe that the hydrostatic pressure encountered during submersion may also contribute to changing hemodynamics, further aiding healing processes.
The advantages of enhanced blood circulation extend beyond quick recuperation. Enhanced circulation can contribute to long-term adaptations in cardiovascular health, potentially reducing the risk of injuries and improving overall athletic performance. As athletes and active individuals incorporate cold water immersion into their recovery routines, they often report quicker recovery times, improved energy levels, and decreased exhaustion. This highlights the significance of this practice in contemporary training regimens.

Strengthened Immune Response: Health Benefits of Cold Water Immersion
Cold liquid exposure is gaining recognition for its remarkable ability to enhance the immune response, perfectly complementing the holistic wellness philosophy at Tsavo Wellness. Regular exposure to chilly liquid has been shown to stimulate the production of white blood cells, crucial for defending the body against infections. Notably, research reveals that individuals who frequently engage in cold water immersion experience a 29% reduction in sickness absence, underscoring a significant correlation between cold water immersion and improved health outcomes.
Moreover, studies indicate that cold showers can lead to substantial increases in immunoglobulin levels, bolstering both humoral and cell-mediated immunity. This immune enhancement is particularly advantageous for those aiming to maintain optimal health and resilience against common ailments. Thus, incorporating cold exposure into your wellness routine becomes an invaluable strategy, especially for individuals seeking balance and renewal through cellular restoration and enhanced recovery services at Tsavo Wellness.
Experts emphasize the importance of a gradual approach to low-temperature exposure. The physiological benefits of cold liquid immersion extend beyond immune enhancement; they also encompass improved mental wellness. The activation of the sympathetic nervous system during exposure to cold triggers a stress response, fostering increased alertness and resilience.
In conclusion, integrating cold water immersion into your wellness regimen can serve as a powerful method for fortifying the immune system and promoting overall health. This practice is particularly beneficial for those looking to elevate their recovery and vitality at Tsavo Wellness. However, it is essential for individuals to approach this practice with caution, considering their personal health conditions.

Better Sleep Quality: How Cold Water Immersion Affects Rest and Recovery
Cold water immersion is essential for enhancing sleep quality, promoting relaxation, and reducing stress—key components of the holistic health services offered at Tsavo Wellness. When the body experiences low temperatures, particularly the subsequent drop in body heat after exiting the cold, it signals that it’s time to rest. This physiological response can lead to deeper, more restorative sleep, which is vital for corporate executives striving for peak performance.
Research shows that individuals who incorporate cold water immersion into their evening routines frequently report improved sleep patterns and heightened overall well-being. Notably, a systematic review has found that cold water immersion correlates with lower stress levels, a critical factor in achieving quality sleep. Participants in various studies have noted significant increases in relaxation and positive emotional states following exposure to low temperatures, contributing to a more restful night.
Statistics reveal that regular cold-water exposure can result in a 29% reduction in sickness absence, highlighting its potential benefits for overall health and recovery. By incorporating chill exposure into their wellness practices at Tsavo Wellness, individuals can enhance their sleep quality and cultivate a more balanced lifestyle, ultimately boosting their health and vitality. Take action today—embrace the power of cold water immersion for a better night’s sleep.

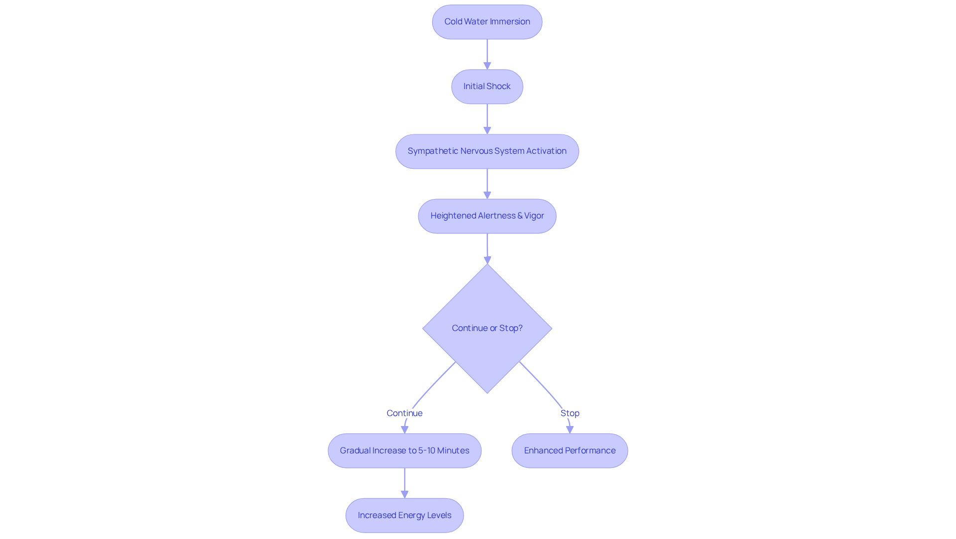
Increased Energy Levels: The Performance Boost from Cold Water Immersion
Engaging in cold water immersion can significantly elevate your energy levels. The initial shock of cold water activates the body's sympathetic nervous system, resulting in heightened alertness and vigor. Many athletes report feeling revitalized and more focused after exposure to chilly liquid, making it an effective pre-exercise strategy for enhancing performance.
However, it’s crucial to approach chilly liquid submersion with care. The frigid shock can trigger gasping and hyperventilation, posing risks if proper precautions aren’t taken. To maximize benefits while minimizing dangers, gradually increase your exposure duration to between 5 and 10 minutes. Research shows that this response is linked to the release of neurotransmitters like epinephrine and norepinephrine, which boost mood and energy levels. Coaches often advocate for low-temperature exposure as a way to prepare both physically and mentally for demanding activities, underscoring its role in enhancing athletic performance.
Despite these advantages, it’s important to note that larger-scale, randomized controlled trials are needed to reliably support many claims regarding water immersion. As Dr. Yossi Rathner states, 'Cold water immersion may provide physiological advantages in exercise recovery, as it is believed to decrease inflammation resulting from muscle injury.' Additionally, incorporating chill exposure early in the day can enhance alertness, making it a valuable addition to your morning routine.
In conclusion, consider integrating chilly liquid immersion into your regimen to harness its potential benefits. Start gradually, stay informed, and elevate your performance.

Reduced Inflammation: Recovery Benefits of Cold Water Immersion
Cold water immersion is a powerful method for reducing inflammation, making it particularly beneficial for athletes who are recovering from injuries or intense workouts. When exposed to temperatures of 50°F or colder, blood vessels constrict, limiting swelling and inflammation in muscles and joints. This physiological response not only aids in the healing process but also shortens downtime, allowing athletes to return to their routines more swiftly.
At Tsavo Wellness, we provide advanced therapies such as Spot Cryotherapy, which employs subzero temperatures to target specific areas of pain. This innovative treatment offers relief for conditions like back pain and joint discomfort, while also promoting skin tightening and collagen production. By integrating these benefits, Spot Cryotherapy represents a holistic approach to wellness that enhances recovery and overall physical performance.
However, it’s essential to approach cold water exposure with caution. Prolonged exposure can pose risks such as hypothermia and frostbite, particularly for individuals with underlying health conditions. Therefore, consulting a healthcare professional before starting cold-water exposure is highly recommended. Medical experts suggest that novices begin with short sessions lasting 30 seconds to a minute, gradually increasing the duration as tolerance builds. This method not only improves recovery but also supports the restoration of physical performance, making it clear that cold water immersion is a valuable resource for those engaged in demanding physical activities.

Enhanced Mental Clarity: Cognitive Benefits of Cold Water Immersion
Chilly liquid submersion, known as cold water immersion, significantly enhances mental clarity and cognitive performance. Exposure to low temperatures triggers the release of neurotransmitters like dopamine and norepinephrine, which are crucial for improved focus and attention. Research indicates that plasma norepinephrine levels can surge up to five times during cold water immersion, which results in heightened alertness and mental acuity. Moreover, studies reveal notable changes in brain networks following cold water immersion, underscoring a positive connection between specific brain regions that further bolsters cognitive enhancement.
Many individuals report feeling more awake and mentally sharp after cold water immersion, making it a valuable practice for those aiming to boost their cognitive abilities. However, caution is essential; individuals with cardiovascular conditions should approach cool water exposure carefully. Moderation is also key, as daily chilly plunges may not yield additional benefits. Neuroscientists highlight that this physiological response not only elevates mood but also cultivates a state of heightened awareness, particularly advantageous in high-pressure environments.
As Dr. Mike Tipton notes, understanding how your body reacts to low temperatures is vital for maximizing benefits while minimizing risks. Incorporating cold water immersion into your wellness regimen can serve as a powerful strategy for enhancing mental sharpness and overall cognitive capabilities. Take action today to explore how this practice can elevate your cognitive performance.

Holistic Wellness: Integrating Cold Water Immersion into Your Recovery Routine
Incorporating cold water immersion into your rejuvenation routine can significantly enhance your overall health. This practice, whether practiced alone or alongside therapies like massage and infrared saunas, offers a multitude of benefits. Research indicates that cold water immersion is an invaluable method for rejuvenation as it effectively reduces stress levels and improves sleep quality.
At Tsavo Wellness, we advocate for a holistic approach, urging clients to explore various healing methods. Our premium localized cryotherapy and advanced lymphatic massage services specifically amplify the benefits of cool exposure. This integration not only fosters physical recovery but also bolsters mental resilience, empowering individuals to tackle both physical and emotional challenges with confidence.
By merging cold water immersion with these therapies, clients can enjoy:
- Improved detoxification
- Enhanced circulation
- A heightened sense of vitality
Ultimately, this leads to a more fulfilling wellness journey. Embrace the power of cold water immersion to discover how it can transform your health and well-being.

Conclusion
Integrating cold water immersion into recovery routines presents a powerful approach to enhancing overall health and well-being. This practice not only aids in physical recovery but also fosters mental clarity, resilience, and emotional balance, making it a comprehensive solution for both athletes and wellness enthusiasts.
The benefits of cold water immersion are numerous and compelling. Research indicates:
- Reduced muscle soreness
- Improved mood
- Stress relief
- Enhanced circulation
- Strengthened immune response
- Better sleep quality
- Increased energy levels
- Reduced inflammation
Each of these points underscores the significant physiological and psychological advantages of incorporating cold exposure into daily routines, reinforcing its role as an essential recovery tool.
Embracing cold water immersion can lead to profound improvements in both physical performance and mental wellness. As individuals seek to elevate their recovery strategies, integrating cold water therapy into existing wellness practices can unlock new levels of vitality and resilience.
Are you ready to take the next step in your wellness journey? Explore the benefits of cold water immersion and discover how it can enhance your health and recovery.
Frequently Asked Questions
What is cold water immersion and its purpose at Tsavo Wellness?
Cold water immersion is a therapeutic technique utilized at Tsavo Wellness that involves exposure to low temperatures to enhance physical and mental rejuvenation. It is recognized for reducing exercise-induced muscle damage, alleviating soreness, and lowering stress levels, contributing to improved overall wellness.
What are the benefits of cold water immersion for athletes?
Cold water immersion helps athletes by significantly reducing muscle soreness, particularly after intense exercise. It constricts blood vessels, reduces inflammation, and flushes out metabolic waste, allowing for a quicker return to training and improved athletic performance.
What temperatures are typically used for cold water immersion?
Cold water immersion is typically performed in frigid liquid at temperatures ranging from 10 to 15 degrees Celsius.
How does cold water immersion affect stress levels?
Research indicates that cold water exposure can lower stress levels for up to 12 hours afterward, contributing to improved overall wellness and mental well-being.
What additional services does Tsavo Wellness offer to complement cold water immersion?
Tsavo Wellness offers targeted cryotherapy and advanced treatments such as lymphatic massage and spot cryotherapy, which complement cold water immersion and further promote recovery and overall vitality.
What are the mental health benefits associated with cold water immersion?
Cold water immersion triggers the release of endorphins, leading to an immediate uplift in mood. Regular practice has been linked to reductions in anxiety, improved mood, and enhanced overall quality of life.
Are there any risks associated with cold water immersion?
Yes, there are risks such as cold shock or hypothermia, particularly for individuals with underlying health conditions. It is essential to approach cold water immersion with caution and awareness.
How does cold water immersion enhance resilience and emotional regulation?
The physiological response to low temperatures activates stress management systems in the body, leading to enhanced resilience and improved emotional regulation.