Master LED Face Light Therapy: Steps to Enhance Your Wellness
Overview
This article presents a comprehensive overview of the steps necessary to enhance wellness through LED face light therapy, underscoring its numerous benefits and effective usage. LED face light therapy is not just a trend; it significantly improves skin texture, stimulates collagen production, and reduces inflammation. Proper application and consistency are crucial for achieving optimal results, and understanding these elements is essential for anyone looking to invest in their skincare regimen. Embrace this innovative approach to wellness and unlock the potential for healthier, more radiant skin.
Introduction
The pursuit of radiant, youthful skin has prompted many to seek innovative solutions, with LED face light therapy standing out as a leader in non-invasive skincare. This advanced treatment utilizes specific light wavelengths to effectively tackle a range of skin issues, from acne to signs of aging. As individuals increasingly look for impactful ways to improve their wellness and appearance, a pivotal question emerges: how can one seamlessly integrate this technology into their skincare regimen to optimize its benefits while steering clear of common pitfalls?
Understand LED Face Light Therapy
The LED facial illumination treatment uses LED face light with light-emitting diodes (LEDs) to target various dermal issues through specific wavelengths that penetrate the skin at different depths. Notably, red light treatment is renowned for its anti-aging benefits, stimulating collagen production and reducing inflammation, which enhances skin texture and elasticity. This penetrates the epidermis, reaching muscle and tissue at a cellular level, thereby promoting cellular repair and regeneration processes.
In addition to its anti-aging properties, Red Light Therapy effectively targets various dermal conditions, including acne, by calming the nervous system and minimizing inflammation. Recent research indicates that patients utilizing self-administered light treatment devices experienced a remarkable 70% reduction in inflammatory acne within eight weeks post-treatment. This statistic underscores the treatment's efficacy and its growing popularity among individuals seeking non-invasive solutions for their skin concerns.
Moreover, ongoing studies into the optimal wavelengths for dermal rejuvenation continue to unveil significant advantages, such as increased collagen synthesis and diminished inflammation, further solidifying the role of LED face light technology in enhancing modern skincare. Dermatologists emphasize the importance of consulting a specialist before commencing LED treatment to ensure it aligns with individual dermal needs and conditions. As noted by the Cleveland Clinic, "While LED illumination treatment is generally safe, consult your dermatologist before trying this approach," which enhances the overall treatment experience. It is also crucial to remain aware of potential side effects, such as increased inflammation or rash, which may occur in some individuals.

Explore the Benefits of LED Face Light Therapy
Explore the Benefits of LED Face Light Therapy
LED face light therapy offers a multitude of significant benefits for skin health, making it an essential addition to any skincare regimen.
- Enhanced Skin Texture and Tone: Consistent use of led face light therapy leads to visibly smoother and more radiant skin, improving overall appearance. This is a vital aspect for anyone seeking to enhance their skin's look and feel.
- Enhanced Collagen Generation: The treatment using led face light, a key offering at Tsavo Wellness, is particularly effective in stimulating collagen synthesis. This process is crucial for maintaining dermal elasticity and minimizing the appearance of wrinkles. Research indicates that using a led face light can significantly enhance collagen production, resulting in a more resilient texture.
- Decreased Inflammation: This treatment is recognized for its capacity to calm irritated surfaces, making it especially advantageous for conditions like rosacea and acne. By reducing inflammation, the led face light therapy promotes healthier skin.
- Accelerated Healing: LED treatment facilitates quicker recovery of wounds and scars, thereby improving tissue regeneration processes. This aspect is particularly important for individuals looking to enhance their skin's healing capabilities.
- Non-Invasive Treatment: Unlike many cosmetic procedures, LED treatment is painless and requires no downtime. This makes it an ideal choice for those with busy lifestyles who still seek effective skincare solutions.
Integrating led face light treatment into a skincare regimen not only encourages prompt enhancements in texture and tone but also supports long-lasting dermal health through elevated collagen production and diminished inflammation. When combined with lymphatic massage, which enhances detoxification and overall wellness, the benefits can be even more pronounced. For optimal results, most red light therapy devices require daily use for at least 30 days. It is important to ensure that the device is nearly touching the surface for effective energy absorption. While generally safe, individuals with sensitive dermal conditions should before use to avoid potential side effects such as local irritation.

Follow Steps for Effective Use of LED Face Light
To effectively utilize LED face light therapy, follow these essential steps:
- Cleanse Your Face: Begin with a gentle cleanser to thoroughly remove makeup, dirt, and oils. This initial phase is crucial as it allows the LED face light to penetrate the surface more effectively, thereby enhancing the benefits of the treatment.
- Choose the Right Device: Select an LED device tailored to your skin type and specific concerns. For example, red light is particularly effective for anti-aging, while blue light in a LED face light treatment is recognized for its ability to target acne.
- Position the Device: Ensure that the LED mask or handheld device is placed at the recommended distance from your face, typically 6 to 12 inches, to cover the treatment area uniformly and effectively.
- Set the Timer: Adhere to the manufacturer's guidelines regarding treatment duration. Sessions generally last about 20 minutes, aligning with the optimal time for LED face light therapy to stimulate cellular repair and regeneration processes, thereby enhancing overall wellness.
- Relax During Treatment: Use this time to unwind and minimize distractions, which enhances the therapeutic experience. This relaxation contributes to better overall results, as LED face light therapy is known to , making it a non-invasive and calming treatment option.
- Post-Treatment Care: After your session, apply a soothing serum or moisturizer to lock in hydration and aid in the recovery of your complexion. It is advisable to avoid sun exposure for 48 hours following treatment to protect your skin, especially if you have a history of dermatological issues or are using medications that increase sensitivity to sunlight.
In preparation for the LED face light treatment, ensure your face is clean and free of cosmetics, and consider using protective goggles to shield your eyes from bright beams. Adhering to these best practices can significantly enhance the efficacy of your LED face light sessions, promoting not only skin health but also overall wellness through the systemic benefits of Red Light Treatment.

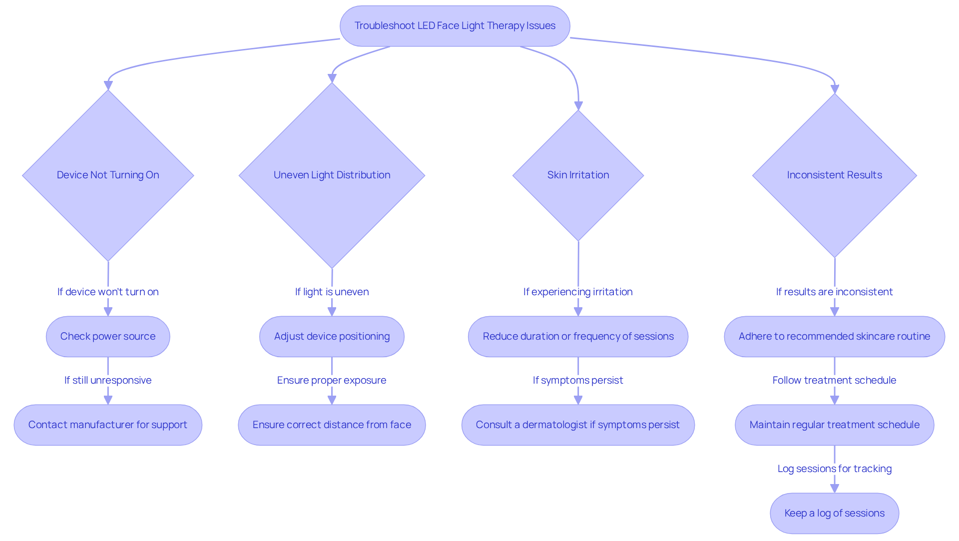
Troubleshoot Common Issues with LED Face Light Therapy
When utilizing , users may encounter several typical issues. Addressing these effectively can enhance your experience and results.
- Device Not Turning On: Begin by checking the power source; ensure the device is charged or properly plugged in. If it remains unresponsive, contacting the manufacturer for support is advisable.
- Uneven Light Distribution: Achieving even coverage is essential. Adjust the device's positioning, ensuring it is at the correct distance from your face for adequate exposure to the LED face light across all areas.
- Skin Irritation: Should you experience redness or irritation, consider reducing the duration or frequency of your sessions. Typically, mild redness or irritation lasts for 1-2 hours post-session. If symptoms persist, consulting a dermatologist is recommended, as they can provide personalized guidance based on your skin type.
- Inconsistent Results: Consistency is crucial for realizing the benefits of LED therapy. Adhere to the recommended skincare routine and maintain a regular treatment schedule. Keeping a log of your sessions can help track progress and identify improvements over time. Document the date, duration, color utilized, and your skin's appearance and feel after each session.
Statistics reveal that many users face device malfunctions, particularly issues like battery failures and inconsistent light output. For example, certain devices with a LED face light may require replacement after 500 cycles, underscoring the importance of selecting high-quality masks. Moreover, dermatologists stress that proper care and usage are vital for optimal results, as improper use can lead to increased inflammation or irritation. Always ensure you use masks with built-in eye protection or wear safety goggles during treatment. By adhering to these guidelines, you can significantly enhance your LED therapy experience and achieve the desired skincare results.

Conclusion
LED face light therapy stands out as a formidable asset in contemporary skincare, offering a non-invasive solution to a range of dermal issues while promoting overall wellness. By utilizing specific wavelengths of light, this treatment effectively stimulates collagen production, reduces inflammation, and encourages cellular repair and rejuvenation, establishing itself as an essential component of any skincare regimen.
The article underscores the key benefits of LED face light therapy, such as:
- Enhanced skin texture
- Expedited healing
- Diminished inflammation
It is crucial to:
- Select the appropriate device
- Adhere to proper usage protocols
- Maintain a consistent treatment schedule
to achieve optimal results. Additionally, awareness of potential side effects and the importance of consulting professionals prior to initiating treatment ensures a safe and effective experience.
Integrating LED face light therapy into daily skincare routines can yield remarkable improvements in skin health and appearance. As the appetite for non-invasive beauty solutions continues to grow, embracing this cutting-edge treatment can lead to healthier, more radiant skin. Taking the initial step toward enhancing wellness through LED therapy not only benefits the skin but also enriches overall self-care and rejuvenation.
Frequently Asked Questions
What is LED face light therapy?
LED face light therapy uses light-emitting diodes (LEDs) to target various skin issues through specific wavelengths that penetrate the skin at different depths.
What are the benefits of red light therapy?
Red light therapy is known for its anti-aging benefits, stimulating collagen production, reducing inflammation, and enhancing skin texture and elasticity.
How does red light therapy affect acne?
Red light therapy effectively targets acne by calming the nervous system and minimizing inflammation, with studies showing a 70% reduction in inflammatory acne within eight weeks of treatment.
What is the mechanism of action for LED face light therapy?
This non-invasive treatment penetrates the epidermis, reaching muscle and tissue at a cellular level, promoting cellular repair and regeneration processes.
Are there any side effects associated with LED face light therapy?
Potential side effects may include increased inflammation or rash in some individuals.
Should I consult a dermatologist before starting LED face light therapy?
Yes, it is important to consult a dermatologist to ensure that LED treatment aligns with your individual skin needs and conditions.
Is LED face light therapy considered safe?
Generally, LED illumination treatment is considered safe, but consulting a dermatologist is recommended before trying it.